皇冠信用网怎么租_“猪肝红”预警!有人深圳出发,15小时还没出广东…
皇冠足球管理平台出租(www.huangguan.hk)-会员开户_登3代理)皇冠信用网/—开会员账号—皇冠信用网招登1登2登3管理皇冠信用网皇冠代理出租)国庆假期高速“堵堵堵”皇冠信用网怎么租!
有人深圳出发15小时还没出广东
话题直接冲上热搜
就在昨天
至少几百人被堵到在后台表示
“再这样下去都能在路上吃月饼皇冠信用网怎么租了...”
今天(10月1日)上午
深圳车主安先生告诉第一现场记者
自己昨天中午12点
从深圳宝安福永出发回湖南邵阳
到今天凌晨3点左右
开皇冠信用网怎么租了15个小时还没出广东
展开全文
路上车流量非常大
大大小小的事故也不少
一堵车
车辆排起的长龙就有一二十公里
特别是在二广高速路段
堵皇冠信用网怎么租了很久
安先生说
皇冠信用网怎么租他今天早上9点左右才到
600多公里足足走皇冠信用网怎么租了21个小时
而在非节假日
正常情况下只需约7小时
“预判了皇冠信用网怎么租你的预判
却没躲过集体预判”
高速上演预判式拥堵
“聪明人”全凑成“鸳鸯锅”
网友反映
除了广东地区皇冠信用网怎么租,全国其它省市各大高速
也堵作皇冠信用网怎么租了一团
不少网友表示
“原来回回堵的都是同一批大聪明”
“4.8公里堵75分钟认真的吗皇冠信用网怎么租?”
高速服务区已全是“泡面人”
10月1日从广东交警获悉
当日9时30分
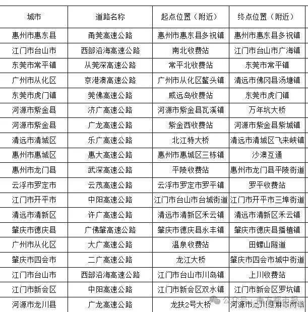
全省高速通行缓慢长度
超过5公里、时间超过30分钟的点段共19个
江门市4个、河源市3个、云浮市1个
惠州市3个、东莞市2个、清远市2个
广州市2个、肇庆市2个
全省高速公路通行缓慢情况
据广东交通信息
国庆中秋假期首日
高速公路车流量预计约960万车次
封闭服务区(含停车区)
有以下这些
此外,记者还从交管部门了解到,深圳市内出行从每日9时起进入车流高峰,广深沿江高速、沈海高速、深中通道等高速路段,以及梅沙-大鹏片区、深圳北站、宝安国际机场、口岸区域等将出现大车流情况皇冠信用网怎么租。
这个假期
你还准备自驾出门吗皇冠信用网怎么租?
场妹提醒皇冠信用网怎么租,出行前要时刻关注路况
规划好路线哦~
路上的朋友们皇冠信用网怎么租,也要注意行车安全
祝大家假期愉快皇冠信用网怎么租!
部分来源 | 深圳晚报
第一现场记者丨郑志平
来源:第一现场&壹深圳
猜你喜欢
- 2025-10-16皇冠信用网开户_北京一公司利用AI技术伪造央视主持人卖鱼油,市场监管部门查处!
- 2025-10-16皇冠信用网APP下载_多元演出暖申城 文旅融合焕活力 2025第十一届上海街艺节火爆举行
- 2025-10-16皇冠信用網代理登3_数量居全国前列!四川成为全国唯一连续五年入选年度改革特别案例省份
- 2025-10-14皇冠信用盘账号申请_江苏省政府最新人事任免
- 2025-10-13皇冠信用网址_辽宁省大连市人民政府党组成员、副市长李大民被查
- 2025-10-13皇冠信用网需要押金吗_黄思被查
- 2025-10-13皇冠信用网怎么申请_一旦大陆收复台湾,岛内的一处致命弱点,将让台湾撑不到2周?
- 2025-10-12皇冠信用网如何申请_哈马斯:不会离开自己的土地!约6000人被埋加沙废墟下,还有至少7000个失踪案
- 2025-10-12hga030注册_杨德龙:美股大跌对于A股和港股下周的走势也会形成负面影响,下周科技股或继续调整
- 2025-10-11皇冠信用网哪里申请_特朗普8小时改口说还是继续月底谈的!加关税就纯打嘴炮喷下
- 2025-10-11皇冠信用网登3出租_官宣!上海新增一条高架,明天10时通车!限速80公里/小时,通车范围示意图来了→
- 2025-10-11皇冠信用網代理申请_特朗普开出条件:不允许中方参加!赶在东盟峰会前,特朗普给马来西亚出了一道难题
网友评论